xyz

軟體王

會員登錄
您現在的位置:網站首頁 >> 專業繪圖軟體 >> 工程繪圖、計算、分析軟體 >> 碟片詳情
商品編號:
CAX1006
商品名稱:
PointWise 18.6 R2 塑膠注塑成型製造
語系版本:
英文版
運行平台:
Windows10/Windows1164位元
官方網站:
http://www.pointwise.com/pw
更新日期:
2022-12-15
碟片數量:
1片
銷售價格:
200
瀏覽次數:
12047
熱門標籤:

轉載TXT文檔】  
您可能感興趣:
PointWise 18.6 R2 塑膠注塑成型製造
PointWise 18.6 R2 塑膠注塑成型製造 英文版(DVD版)


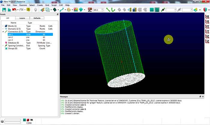
內容說明:
美國 Pointwise 公司開發之3D結構型網格建購軟體,是一般 CFD 計算廣泛採用之
前處理工具。

Pointwises Gridgen 被工程師和科學家用於產生 CFD 網格和其他計算分析。它可
以產生高精度的網格以使得分析結果更加準確。同時它還可以分析並不完美的 CAD
模型,同時不需要人工清理模型。
圖片說明:


相關商品:
  • Pointwise 18.4 R1 塑膠注塑成型製造 英文版(DVD版)
  • PointWise 18.5 R1 塑膠注塑成型製造 英文版(DVD版)
  • Pointwise v17 3R1 英文正式版(3D結構型網格建購軟體)
  • Pointwise v16.04R5 X64 英文正式版(CFD 專業網格生成器軟體)
  • Pointwise v17.0.R1 英文正式版(CFD 專業網格生成器軟體)


  • 購物清單